独播库 - 独播库无删减海外剧场

当前位置: 主页 > 党建工会 > 党建工作 > 正文

通信学生社区第一党支部开展9月​“我为群众办实事”主题党日活动

【来源: | 发布日期:2021-10-21 】

为推动党史学习教育持续走深走实,引导党员干部学党史、悟思想、办实事、开新局。2021年9月23日通信学生社区第一党支部开展“我为群众办实事”主题党日活动。以“实践+关怀”模式,送思想,送关怀,进一步丰富主题党日活动形式,把党史学习教育同为民办实事解难题结合起来,通过爱心捐款、安全知识宣传单发放讲解等活动形式,组织党员为师生群众办实事办好事,同时推动党史学习教育落到实处,取得实效。

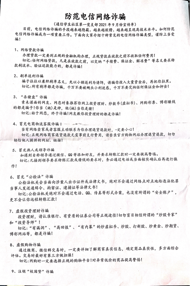
活动现场,党员走访党支部联系的团支书所辖宿舍走访慰问,同时通过向各位党员同志发放《防范电信网络诈骗》安全知识宣传单,指导通信学生社区第一党支部全体党员如何防范网络贷款诈骗、刷单返利诈骗、“杀猪盒”诈骗、冒充电商物流客服诈骗、冒充熟人或领导诈骗、冒充“公检法”诈骗、虚假投资理财诈骗、虚假购物诈骗、注销“校园贷”诈骗以及网络游戏虚假交易诈骗共10种电信网络诈骗方式,使全体党员同志能够在有限的时间里掌握更多防范电信网络诈骗的安全的基本常识,谨防上当受骗。

通过主题党日活动的开展,通信学生社区第一党支部进一步深化了对党史学习教育“我为群众办实事”实践活动的认识,大家纷纷表示,将立足岗位担当作为、积极主动为群众办实事办好事,用心用情推动解决群众的困难事、烦心事,不断增强人民群众获得感、幸福感。